OpenEA

Mission

The mission of OpenEA (Open Enterprise Architect) is to provide an open source enterprise-grade Enterprise Architecture tool, for governments, and researchers.

Request a Private Instance

For increased privacy, private instances are offered on site or in the cloud.

Private Instance

Register organisation in SaaS platform

Oragnisations are created in the current SaaS, free of charge.

Register Organisation

Select a tailored support plan

Need a service plan tailored to your needs, let us know.

Tailored service

Register organisation in SaaS platform

Oragnisations are created in the current SaaS, free of charge.

Create Organisation Browse Organisations

Already have an organisation, Start here

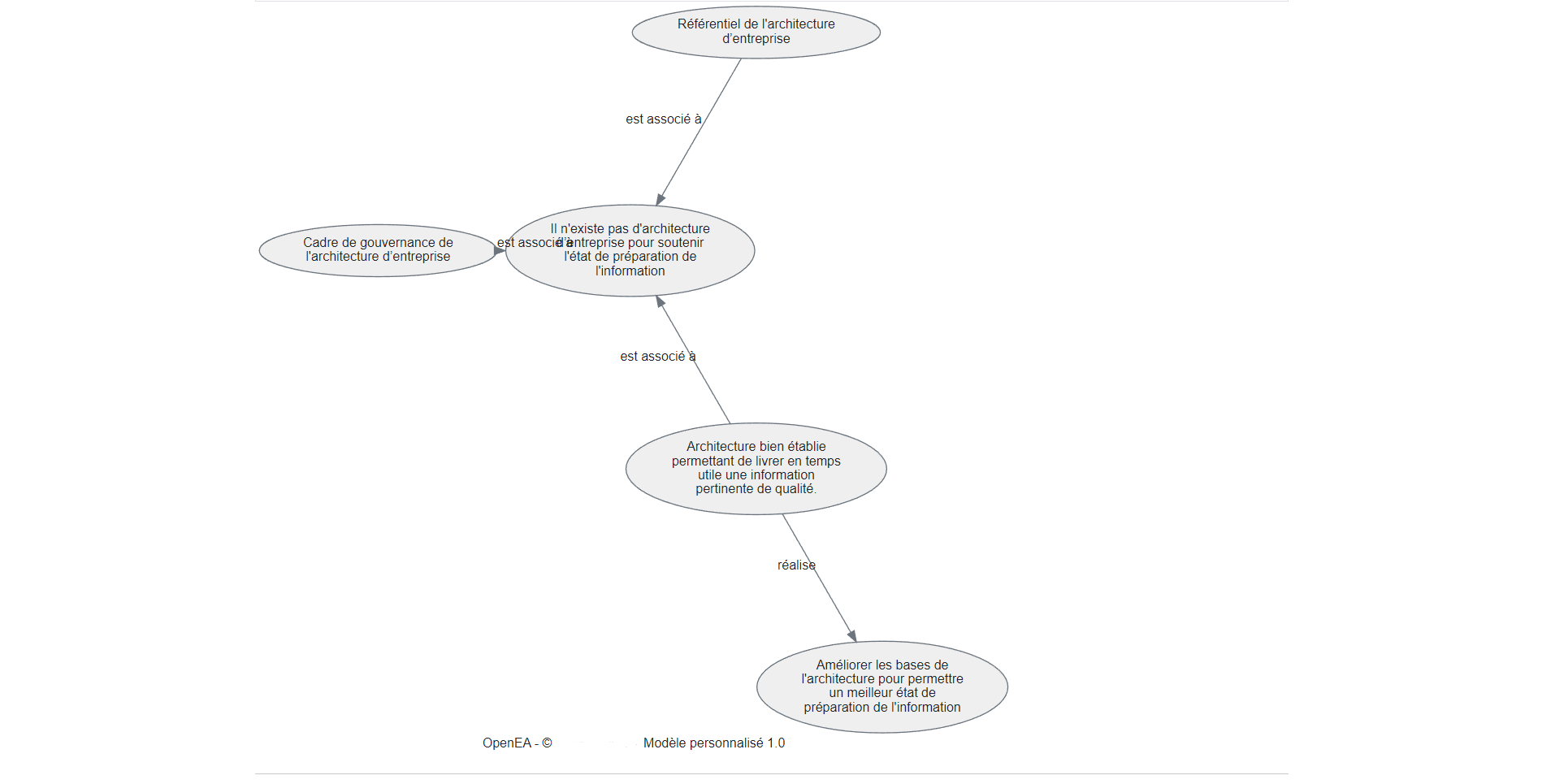
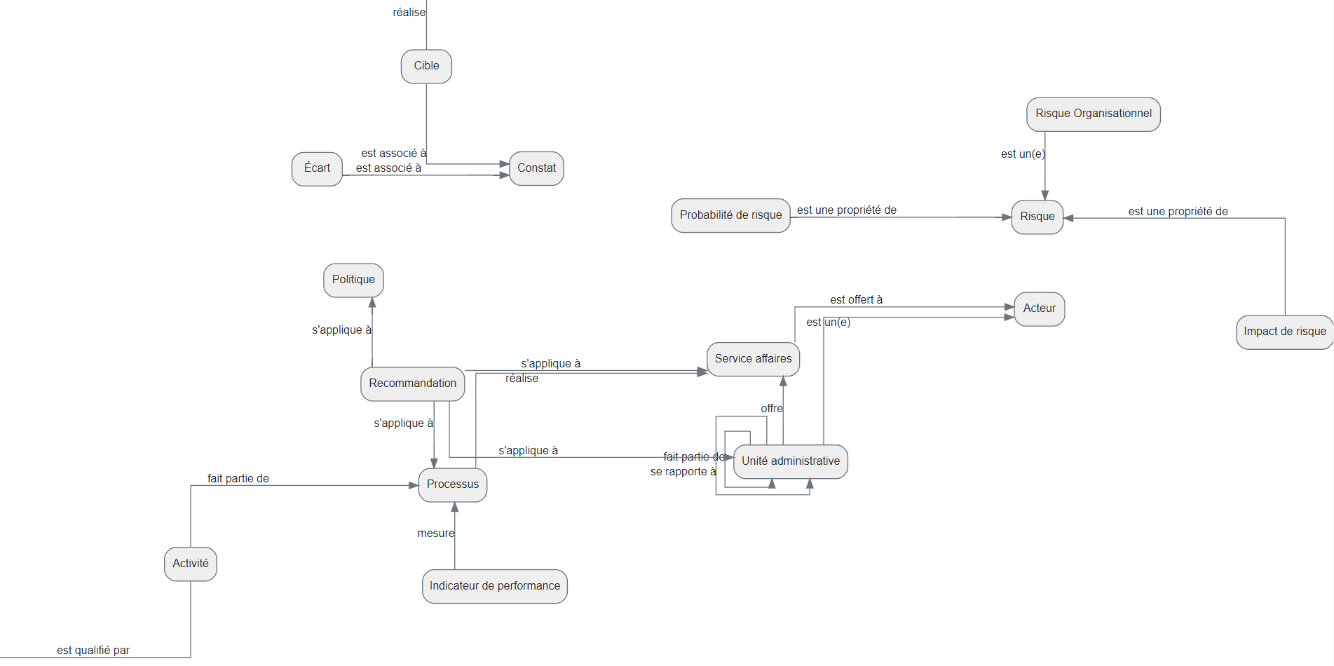
The entry point for defining an ontology is the repository. A repository may contain one or more versioned models/metamodels

Browse Repositories

Join the team

Get aboard by contributing and/or joining the team or if you are already on keybase, Team OpenEA

Contribute

Get help

The source is available here.

Open Source